Informasi Perusahaan
PT Coinbit Digital Indonesia adalah perusahaan yang menjalankan usaha di bidang perdagangan aset kripto di Indonesia sejak tahun 2021, dengan merek dagang Stockbit Crypto.
PT Coinbit Digital Indonesia telah diawasi, dan memperoleh izin sebagai Pedagang Aset Keuangan Digital (PAKD) dari Otoritas Jasa Keuangan berdasarkan Keputusan Anggota Dewan Komisioner Otoritas Jasa Keuangan Nomor KEP-16/D.07/2025 tanggal 22 September 2025 tentang Pemberian Izin Usaha Pedagang Aset Keuangan Digital kepada PT Coinbit Digital Indonesia. Kami senantiasa berkomitmen untuk terus melakukan inovasi, memberikan layanan, serta pengalaman bertransaksi berbagai aset kripto dengan mudah, aman dan terpercaya bagi pelanggan.
Pembukaan akun perdagangan aset kripto dapat dilakukan melalui aplikasi Stockbit Crypto yang dapat diunduh melalui Playstore.
Visi & Misi Perusahaan
Visi Perusahaan
Memberikan kemudahan bagi masyarakat Indonesia dalam memahami dan berinvestasi aset kripto.
Misi Perusahaan
Menyediakan platform edukasi dan investasi aset kripto yang aman, terpercaya, dan mudah digunakan bagi penggunanya.
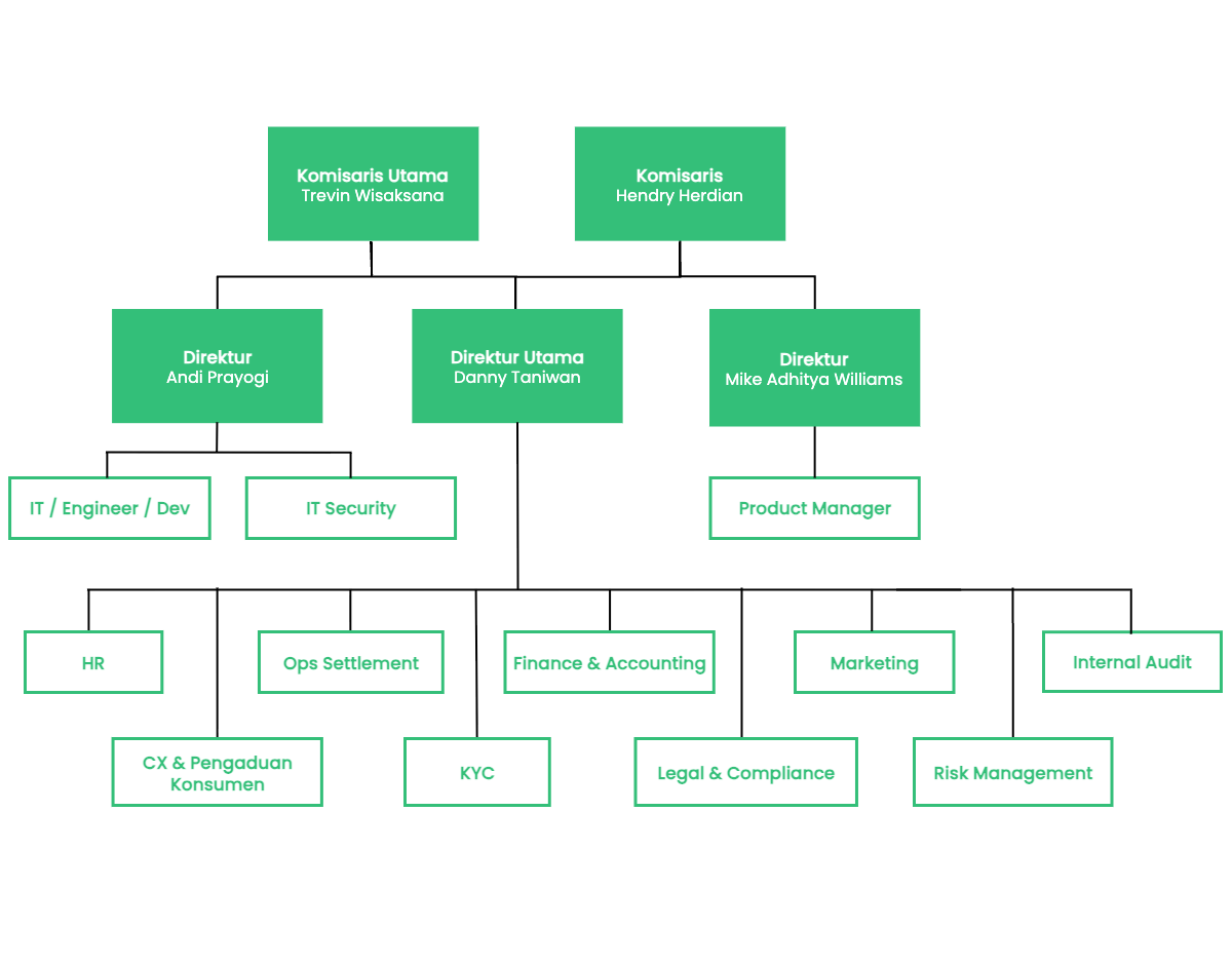
Susunan organisasi

Hubungi Kami
PT Coinbit Digital Indonesia
RDTX Square, Lt. 29, Jl. Prof. Dr. Satrio No. 164, Kelurahan Karet Semanggi, Kecamatan Setiabudi, Kota Administrasi Jakarta Selatan, Provinsi DKI Jakarta 12950.
Kontak Utama
Untuk segala pertanyaan dan masalah, kamu dapat mengunjungi pusat bantuan kami. Jika kamu membutuhkan bantuan lebih jauh, kamu dapat mengirimkan email ke support-crypto@stockbit.com.
Telepon
+6221 57906242